实拍长沙“网红桥”,形似中国结走红,入围美媒最性感建筑名单
2026-01-06 17:18:21
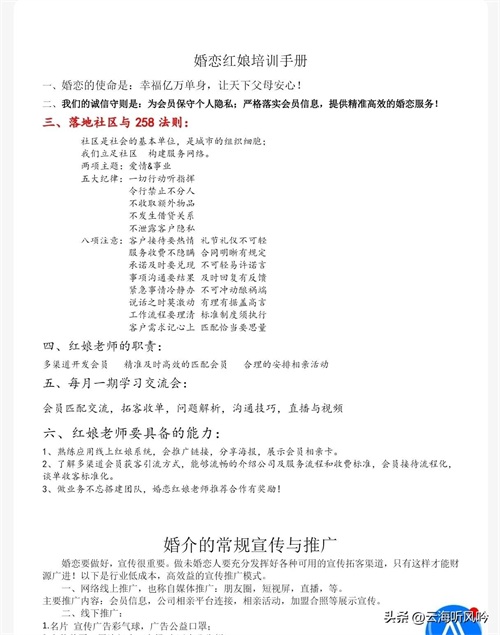
相亲2万打水漂?珍爱网被曝培训红娘话术:三句话骗18万!
#无人区有回声#
"从前车马很慢,一生只够爱一个人;
现在网速很快,一天能骗八个会员费。"

——2025年新版《婚恋浮世绘》
昆明魏先生最近很懵:花2万买的珍爱网VIP服务,还没见到半个相亲对象,门店先变成了"旺铺招租"。

更绝的是,当初对他嘘寒问暖的红娘,微信头像已换成"专业代购",朋友圈还晒着三亚度假照。
这可不是孤案。
西安小伙晒出聊天记录——红娘离职前最后一句话是:"亲,续费解锁优质男嘉宾哦!"
一份泄露的《珍爱网红娘速成手册》显示,新人培训重点根本不是婚恋心理学,而是:

用"30岁后贬值论"制造焦虑
虚构"海归高管"等虚拟会员
签约时故意模糊合同期限

前员工@阿珍离职 confession:"每天开会喊口号‘没有拆不散的钱包,只有不努力的红娘’..."
当70后还在门店里填收入证明时,年轻人早已开辟新战场:
上海95后程序员开发"防PUA插件",自动过滤婚恋网站话术

豆瓣"相亲维权者联盟"3天涨粉5万,集体吐槽"珍爱网不如珍爱生命"
面对危机,珍爱网董事长肖遂宁的回应堪称魔幻:"我们不是倒闭,是把红娘升级成‘元宇宙情感顾问’。"

珍爱网董事长肖遂宁
网友神补刀:"下次跑路是不是要说服务器被外星人劫持了?"
从2005年"互联网月老"到2025年"跑路预警机",婚恋平台这碗"焦虑饭"还能端多久?
建议下次收费页面直接写:"支付成功即解锁人生副本——维权之路VIP通道"。

互动话题:
你遇到过更离谱的相亲套路吗?
评论区晒出你的"避雷血泪史",点赞最高的送《民法典婚姻篇》电子版!
2026-01-06 17:18:21
2026-01-06 17:16:07
2026-01-06 17:13:52
2026-01-06 17:11:38
2026-01-06 17:09:24
2026-01-05 14:22:27
2026-01-05 14:20:13
2026-01-05 14:17:59
2026-01-05 14:13:30
2026-01-05 14:11:16
2026-01-05 14:09:01
2026-01-05 14:06:47
2026-01-05 14:04:33
2026-01-05 14:02:19
2026-01-03 13:56:16
2026-01-03 13:54:01
2026-01-03 13:51:47
2026-01-03 13:49:33
2026-01-03 13:47:18