世界地图变迁史—非洲吉布提
2026-02-04 09:37:23
国航金卡们的天又塌了!中信世界卡,继续缩水!连里程都有封顶了
作为国内航空公司中非常值得拿下的一个高端会籍,国航金卡一直以来都是不少经常出差的朋友不断追求的目标。

2018年以后,虽然国航调整了其航段的累计策略,但随着后续疫情以及相关延续政策的影响,国航金卡的门槛这些年来几乎没怎么提高。
借助各种促销活动,像是深航的“深情飞”这样的政策,也有不少用户以超低成本拿下了到现在还让很多出差党羡慕的国航金卡。
不过,不少朋友拿下国航金卡的目的不仅仅是为了坐飞机,更是看上了那张由中信银行和中国国际航空联合发行的联名信用卡——国航世界卡。

这张卡以优异的累计比例、出色的权益以及非常实用的功能,深受用户的肯定,也被誉为行业中的神卡之一。
然而,从今年开始,这张曾经的神卡已经变得有些鸡肋了。有不少国航金卡会员表示:感觉天都塌了。
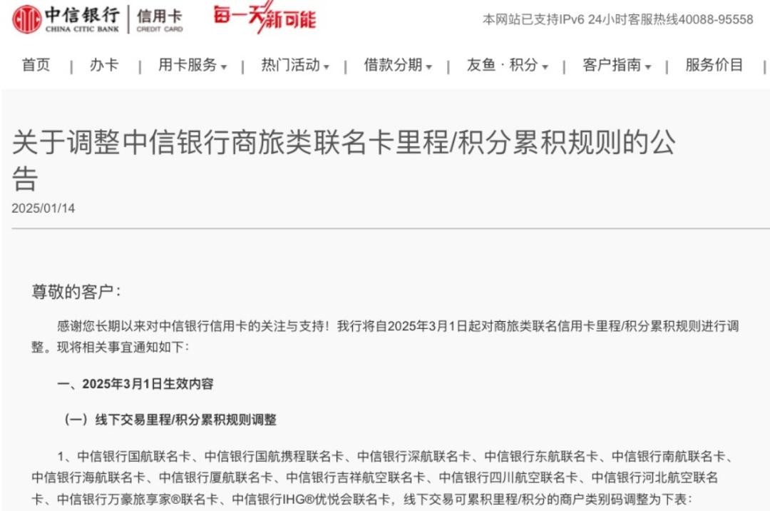
前两天,这张信用卡的延误险政策出现了巨大的调整。而就在今天,中信银行信用卡中心又发布了《关于调整中信银行商旅类联名卡积分里程累积规则的公告》。
发布公告银行调整联名卡的积分累积规则,这属于常见现象。多年来,熟悉信用卡的朋友都会简单地称之为“温暖升级”。

这一次,中信银行发布的调整联名卡里程积分累积规则的公告,也是同样的道理。
内容上来说,包括从3月1日起线下交易的累积规则调整,IHG优悦会联名卡累积上限的增设,在信用卡行业同样面临降本增效的大前提下,这样的调整也属正常,不难理解。

但在该公告的第二大项中,针对航空类联名信用卡的积分累积规则的调整,就让很多国航金卡会员很难受,尤其是不少说“我保这张金卡,就是为了世界卡”的朋友。
简单地说,从2025年4月1日起,中信银行国航世界卡每月线上交易里程和积分的累计上限为2000里程封顶。这也就意味着,这张卡从4月1号开始,每年最多只能在线上累积2.4万的里程。

当然,世界卡起码还有2000,你看看别的,就只有1000了。
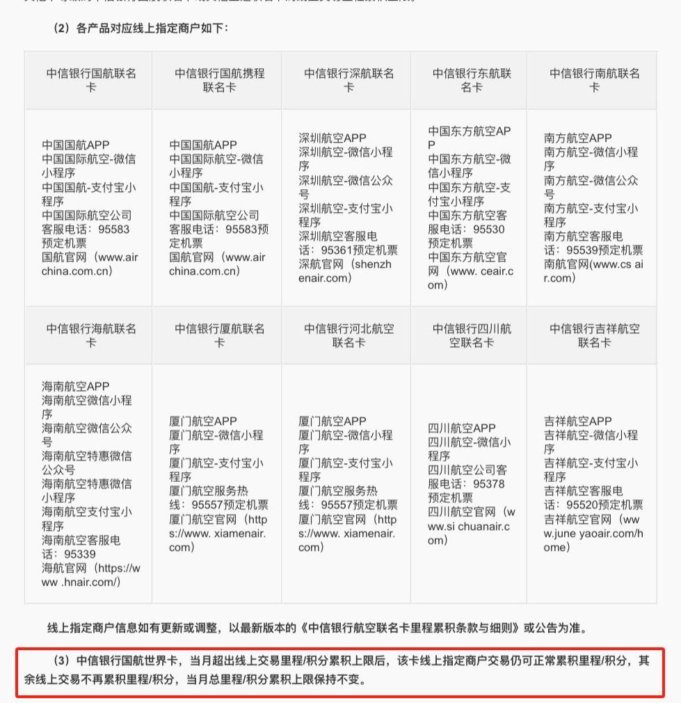
虽然部分联名信用卡可以在部分商户消费后破除这该上限,但在公告中,中信银行信用卡中心明确表示,国航世界卡,不在这一范畴内。

这就有点针对性了。
要知道,中信银行的国航世界卡被定义为高端卡,必须要有国航金卡资格的朋友才能申请到。很多朋友为了拿下这张信用卡,不惜自费飞出一张国航金卡。
然而,今年的一系列调整让这张信用卡已经泯然众人。
在前不久,中信刚刚发布的政策将这张信用卡的延误险门槛做了一个巨大的调整,每月需要消费5万元才能在下个月获得一个月的延误险资格。

可能也是过去一段时间被不少国航高级用户“薅”疼了吧。
长期以来,中信银行的航空、商旅类联名信用卡都很受用户欢迎,尤其是在航空类的联名卡上。不仅覆盖的航空公司多,比例也非常优厚,深受用户喜爱。
不过,可能是用户基数逐渐增加,而银行的收益未见同规模增长,需要降本增效。毕竟,“温暖升级”已经说了不是一年两年了,每年都有新变化,也是正常的。

更不要说,其实即使做了2000里程的封顶,对于大多数用户而言也算是一个可以接受的范围。毕竟以8:1的比例来看,这也相当于每月消费1.6万元了。
相信这个数字也是中信银行在调研了一个中位数以后,才得出的结论,虽然看起来有点可怜,不符合这张卡的调性,但对于大多数用户的使用场景来说,也够用了,不离谱。
不过随着延误险月累计上限和线上累计上限的一系列规则的变化,这张卡真的也从当年的“神卡”变成了当前的一张“鸡肋”卡。
可能无论是中信还是国航,由于去年30周年会员保级政策的火爆,让大家在成本预期上有了一个新的判断,现在双方的目的都是把这张卡的成本降下来,投入更多的资源去放在其他的可盈利产品上,把成本中心变成盈利中心吧。
不过很有意思的一个细节是,公告发布之后至发稿前一段时间,北京IP的用户大多都无法打开这一公告链接,而外地的用户大多数没有受到影响,可以直接打开看到这个公告。
也不知道是当时故意屏蔽了北京IP,还是由于北京这边的机房故障导致,大家只能看到此前的缓存页面。


有群友开玩笑说,这公告怎么还屏蔽北京IP,这是怕谁看见呀?

不过现在这个公告,北京地区的用户已经可以正常打开啦。
2026-02-04 09:37:23
2026-02-04 09:35:19
2026-02-04 09:33:15
2026-02-04 09:31:10
2026-02-04 09:29:06
2026-02-04 09:27:02
2026-02-03 21:27:45
2026-02-03 21:25:41
2026-02-03 21:23:36
2026-02-03 21:21:32
2026-02-03 21:19:27
2026-02-03 21:17:23
2026-02-03 21:15:19
2026-02-03 21:13:14
2026-02-03 21:11:10
2026-02-03 21:09:06
2026-02-02 22:42:06
2026-02-02 22:40:02
2026-02-02 22:37:58
2026-02-02 22:35:53