我国成功发射通信技术试验卫星三号!“长征”第296次飞行
2026-03-24 17:42:22
淳厚基金“消失的董事会”进展如何?公司再次公告
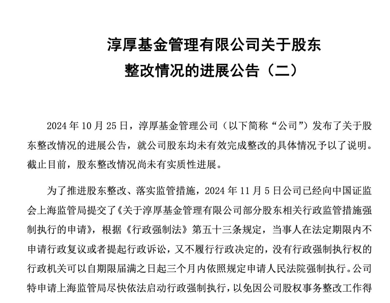
财联社11月30日讯(记者闫军)11月30日,淳厚基金再发布《关于股东整改情况的进展公告(二)》,向公众披露公司整改进展。
公告显示,截至目前,股东整改情况尚未有实质性进展。淳厚基金表示,公司分别在11月5日、29日向中国证监会上海监管局提交了《关于淳厚基金管理有限公司部分股东相关行政监管措施强制执行的申请》。
因信披瑕疵牵扯出淳厚基金股东转让问题,自8月以来,淳厚基金连发5份公告披露事件原由与进展,至今仍未得到有效解决。

再度公告:未取得实质性进展
淳厚基金在此次公告中表示,10月25日发布股东整改情况进展一个月有余,截至目前,股东整改情况尚未有实质性进展。

为了推进股东整改、落实监管措施,淳厚基金表示,在11月5日已经向证监会上海监管局提交了《关于淳厚基金管理有限公司部分股东相关行政监管措施强制执行的申请》。
淳厚基金认为,根据《行政强制法》第五十三条规定,当事人在法定期限内不申请行政复议或者提起行政诉讼,又不履行行政决定的,没有行政强制执行权的行政机关可以自期限届满之日起三个月内依照规定申请人民法院强制执行。因此,公司申请上海监管局尽快依法启动行政强制执行。
到了11月29日,淳厚基金再次提交上述申请。
柳志伟身份核实成为关键
对于股东无法整改的原因,淳厚基金此前在《关于淳厚基金涉及二股东柳志伟三重身份及有关情况的澄清公告》提出,无法整改的主要原因有二:一是公司股东柳志伟当前人在境外,无法配合监管整改;二是此前已交易的股权需要退还,柳志伟对邢媛提起了仲裁,目前案件仍在审理中。
在此次公告中,淳厚基金重申,今年3月18日中国证监会上海监管局出具的“沪证监决(2024)103号”的行政监管措施(以下简称“103号措施”)是针对身份证33010619671020****的柳志伟下发,而上述境内身份主体实际已经于2023年10月予以了注销,前述情况造成该行政监管措施的被监管对象法律主体资格丧失,行政监管措施面临落空和无法推进。
对此,淳厚基金表示已经在今年10月18日、10月22日以及11月20日连续三次就“103号措施”中涉及的柳志伟身份情况是否及时做出了新的认定或者更正事宜征询监管,截止目前公司尚未得到正式回复。
因2023年基金信披瑕疵引发淳厚基金“消失的董事会”风波,今年以来,上海证监局已经出具了涵盖公司、高管到股东的8张罚单。3月18日,上海证监局对淳厚基金限制新增产品注册和6名管理人、股东的处罚,共计下发7张罚单;到了8月14日,上海证监局又下发了对淳厚基金采取责令改正措施的决定,要求在8月30日前提交整改书面报告。这意味着,距离监管要求的整改时间期限已经过去了3个月,整改依然没有进展。
淳厚基金在公告中强调,公司一直积极配合监管机构履行股东整改事宜的督促义务,也同时勤勉尽责以书面形式汇报在此过程中的所有问题。此外,为切实保障公司持有人利益不被柳志伟及其关联人员等侵害,公司已做好风险隔离切割措施,风险隔离措施健全有效,无任何经营风险。
(财联社记者 闫军)
2026-03-24 17:42:22
2026-03-24 17:37:53
2026-03-24 17:35:39
2026-03-24 17:33:24
2026-03-24 17:31:10
2026-03-24 17:28:55
2026-03-24 17:26:40
2026-03-24 17:24:25
2026-03-24 17:22:09
2026-03-24 17:19:53
2026-03-24 17:17:38
2026-03-24 17:15:24
2026-03-24 17:13:09
2026-03-24 17:10:55
2026-03-24 17:08:41
2026-03-24 17:06:26
2026-03-24 17:04:12
2026-03-24 16:59:43