抖音最全汽车顺口溜?
2026-03-31 03:21:36
刚刚公布,新密也要实施机动车单双号限行!
大河报·大河客户端记者 李岚

为降低机动车污染物排放,有效改善新密市环境空气质量,缓解交通压力,保障人民群众身体健康,今天下午,新密市政府决定自11月21日起至12月31日,在主城区正式实施机动车单双号限行措施。

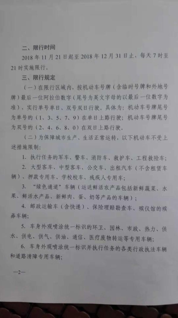
根据《新密市人民政府关于实行机动车单双号限行措施的通告》(以下简称通告)显示,2018年11月21日起到2018年12月31日止,新密市在主城区实行机动车单双号限行,时间为每日的7时至21时。范围为城区荥密路以东、密州大道以西、富民路以南、岳下路以北的市区道路(以上道路除富民路外,均不含本路)。具体为:机动车号牌尾号为单号的(1、3、5、7、9 )在单日上路行驶;机动车号牌尾号为双号的(2、4 、6 、8 、0 )在双日上路行驶。

通告指出,为保障城市生产、生活正常运转,涵括军车、警车、消防车、救护车、工程救险车、大型客车、中型客车、出租汽车、邮政(含快递)运输车、押款专用车、保险理赔勘查车、校车、绿色通道车辆,以及车身喷涂统一标识并执行任务的行政执法车辆和道路清障专用车辆、车身喷涂统一标识的环卫、园林、市政、热力、供水、供电、供气、供油、通信等专用车辆、殡葬车辆不受上述措施限制。与此同时,悬挂合法号牌的纯电动汽车也不在受限范畴。请广大市民朋友们遵守规定,提前选择交通方式,合理规划出行路线,文明出行。(信息提供 申建中 尚彤彤)
来源:大河客户端 编辑:裴申申
2026-03-31 03:21:36
2026-03-31 03:19:22
2026-03-30 17:56:18
2026-03-30 17:51:50
2026-03-30 17:49:35
2026-03-30 17:47:21
2026-03-30 17:45:06
2026-03-30 17:42:52
2026-03-30 17:40:38
2026-03-30 17:38:23
2026-03-30 17:36:08
2026-03-30 17:29:22
2026-03-30 17:27:08
2026-03-30 17:24:53
2026-03-30 17:22:38
2026-03-30 17:20:23