轰动一时的湖南4胞胎:富豪父亲去世留47套房,今却只能辍学在家
2025-09-20 22:45:44
联合验收实施后消防验收如何做?改制验收流程分解


一、联合验收实施后消防验收改制验收组人员安排
二、联合验收实施后消防验收改制验收流程
三、联合验收实施后消防验收改制验收难度分析
四、现阶段消防验收程序分解
五、消防验收各阶段易出现的问题
六、其他项目消防验收问题汇总及原岸整改回复案例
自2019年6月30日起,原市消防局主导的消防验收工作已移交给城乡建设局联合验收专职负责,由城乡建设局成立专班负责联合验收中的消防验收工作。市属项目消防验收一般由市城乡建设局消防验收审验中心负责;区属项目由区城乡建设局(消防验收科)及专家小组联合验收,专家小组为武汉市城乡建设局聘请的80位专家随机抽取2位组成。
城乡建设局消防验收成员一般4-5人。如市建委有5个验收小组,随机选取一个小组进行项目验收,验收小组成员为各系统重新调配的,譬如有来自档案馆的、质监站的、安监站的、消防局的等等。
2019年联合验收实施后,政务中心承诺联合验收时间为从窗口收件至窗口出件(意见书)12个工作日。其中消防验收为城乡建设局主导,验收程序如下:

根据验收结果,消防验收程序分类:

改制后消防验收的难点在:
1、验收人员变动大,沟通渠道需重新创建。
原消防验收人员组成均为消防局内部人员,消防施工单位长期与其接触,联系紧密,甚至还能通过沟通指定验收员进行项目验收。现消防验收人员为重新调配组建,人员来自建委、消防局、质监站、安监站、档案馆等各职能部门,并搭配专家进行验收,沟通联系全部要重新搭建。
2、验收侧重点不清晰,各验收组验收侧重点各有偏重,短期无法掌握各验收组的验收方向。
原消防局验收施工单位容易抓住验收侧重点,针对性完善。现阶段验收小组多、人员构成多样、专家多,各有其偏向性。譬如原岸10月份消防验收时,通过收集其他项目消防验收问题,发现几个项目消防验收侧重点均不一样,有的侧重于联动系统,有的侧重于疏散设施,有的侧重于防火门、电梯、建筑幕墙等。
3、验收细节较以前扩大,涵盖面更广。
原消防局验收时,主要点集中在消防环路、疏散通道、系统联动、建筑幕墙等大面上,局部细小的问题很少提及。现城乡建设局验收时,除以上重点外,对细节要求更多更严。在收集其他项目消防验收问题中,有很多以前验收均未提及,譬如室外消火栓及水泵接合器需要保温完成、楼层指示牌需完成、消火栓内卷盘水带需完成等。
4、现项目均实行联合验收,验收时间集中,无法提前进行消防验收,如果验收不顺利,很容易突破公司竣备节点。
改制前消防验收单独验收,与竣备验收节点往往有2-3个月间隔,即使第一次验收出现问题,也有充足的时间进行整改及沟通,进行二次验收,不会影响竣备验收时间。联合验收后,消防验收和竣备验收同步进行,一旦消防验收出现问题,整改沟通未成功时可能会造成竣备延迟。
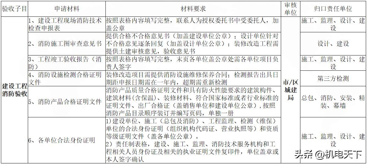
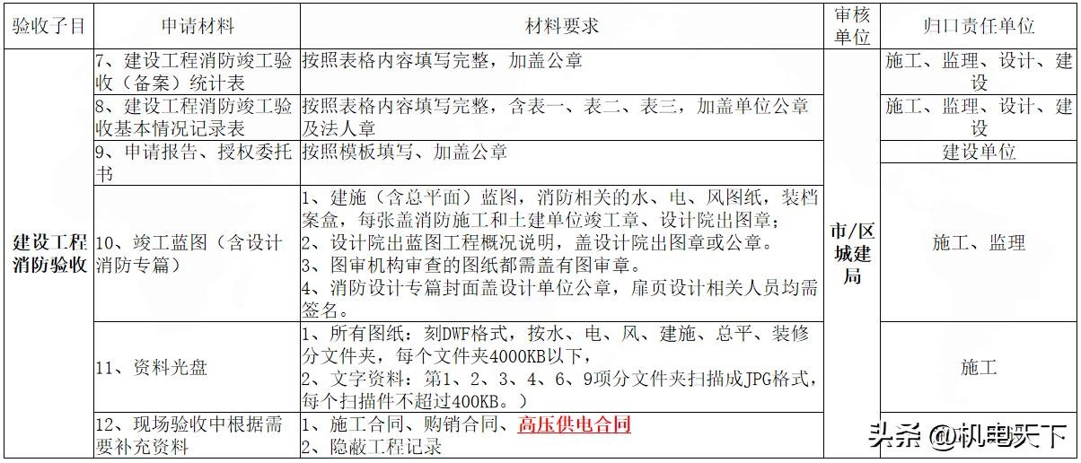
消防验收资料一方面应随项目实时进度收集,制定资料计划表格,对相关工程师及施工单位宣贯,避免后补资料造成进件延误;一方面应与政务中心紧密联系,实时了解消防验收资料的变化情况,及时进行相应的调整。
在消防验收资料准备过程中,应结合图纸及现场仔细核查资料,避免进窗口时因资料错误或不完善被退件,造成验收时间延误。需要注意的是,联合验收后消防验收资料无法独立进窗,需与规划、人防、园林、竣备等资料同时进窗。
以下附表为2019年消防验收所需资料及相应的资料要求、对应的责任单位。


项目验收现已正式实施联合验收制,各分项验收均与竣工验收同步。实行联合验收对于消防验收来说有利有弊。
有利点:以前消防验收单独验收时,往往工程未完就要开始消防验收,譬如原岸一期DY系列及地下室验收时,地下室大面积的脚手架回顶、塔吊基础、临时水电等,加大了消防验收难度,这阶段的消防验收更考验的是消防施工单位的公关能力。联合验收后,消防验收与竣工验收同步,施工现场完成度更高,更有利于消防验收通过。
不利点:改制前消防验收单独验收,与竣备验收节点往往有2-3个月间隔,即使第一次验收出现问题,也有充足的时间进行整改及沟通,进行二次验收,不会影响竣备验收时间。联合验收后,消防验收和竣备验收同步进行,一旦消防验收出现问题,整改沟通未成功时可能会造成竣备延迟。
联合验收阶段的消防验收,怎么样才能称作现场施工完成,具备消防验收条件呢?
虽然消防验收改制,验收人员侧重点与以前差别较大,但消防验收重点方向未变。验收重点包括消防环路、登高平台、疏散通道、防火窗、防火封堵、系统联动(电梯迫降)、幕墙、绿化程度等。
建设工程竣工消防验收基本情况记录表(建筑防火部分)细分为4个部分,分别是表1-1 建筑类别、耐火等级、总平面布局和平面布置验收检查记录;表1-2 防火分隔、防烟分隔、防爆验收检查记录;表1-3 安全疏散和消防电梯验收检查记录;表1-4 建筑装修和建筑保温验收检查记录。这4张表中规定了消防验收各个具体的标准。
下面通过这些附表来了解现场应该具备什么样的条件。
附件:建设工程竣工消防验收记录表 表1 建设工程竣工消防验收基本情况记录表(建筑防火部分)

表1-1 建筑类别、耐火等级、总平面布局和平面布置验收检查记录

表1-1 建筑类别、耐火等级、总平面布局和平面布置验收检查记录

表1-2 防火分隔、防烟分隔、防爆验收检查记录

表1-3 安全疏散和消防电梯验收检查记录

表1-4 建筑装修和建筑保温验收检查记录

通过上述表格的验收合格标准,单项验收合格判定应为:A=0,且B≤4,且B+C≤8为合格,否则为不合格。以上项目全部完成完善的方可称作现场施工完成,具备消防验收条件。
项目现场施工完成,由消防施工单位牵头,建设方参与,组织各相关施工单位对项目消防验收进行预演,预验收流程如下:

当完成第1步进件资料完善及第2步现场施工完成,具备消防验收条件后,项目资料员就可做下一步消防验收资料进件至政务中心联合验收处工作了。因为资料进件后一般还有验收排队时间,项目现场如果可控度较高,可以资料提前进件,在验收排队时间内继续完善现场施工。另需注意的是联合验收各分项验收资料需与竣备资料联合进件。
消防验收资料进件政务中心受理后,收取回执,由城乡建设局统一安排验收时间,验收时间确认后会电话或短信通知递交资料人员(项目资料员)。项目现场在此段时间内要完善现场施工,清理现场垃圾,以良好的姿态迎接消防验收。
接到政务中心消防验收日期后(一般提前一天通知),项目部应立即展开行动,通知各参与验收单位(建设单位、设计单位、监理单位、检测单位、施工单位(总包及相关分包) )准备好验收资料、工具等辅助设施,总包单位(或消防施工单位)布置会场;验收前一天现场应提前封闭,清理现场。 消防现场验收流程如下:

现场消防验收结束后,根据验收小组公布的结论,项目现场再进行针对性整改。各种验收结论的后续流程见第8P。
消防验收自改制以来,验收难度明显加大,一次性通过几率极低,目前阶段消防验收比较理想的情况是验收小组现场验收时提出问题,不公布结果,后续沟通后现场及时整改并以文字、图片、影音方式汇总整改报告,提交给验收小组,验收小组依据情况对现场进行复验,复验结论通过。
消防复验的内容基本只针对前次验收时所提位置的问题点,项目部可针对性整改。因此复验难度较小,易通过。



2025-09-20 22:45:44
2025-09-20 22:43:28
2025-09-20 22:41:12
2025-09-20 22:38:56
2025-09-20 22:36:41
2025-09-20 22:34:25
2025-09-20 22:32:09
2025-09-20 22:29:54
2025-09-20 22:27:38
2025-09-20 22:25:23
2025-09-20 22:23:07
2025-09-20 22:20:51
2025-09-20 22:18:35
2025-09-20 22:16:20
2025-09-20 15:03:09
2025-09-20 15:00:53
2025-09-20 14:58:37
2025-09-20 14:56:21
2025-09-20 14:54:06
2025-09-20 14:51:50